NY-M2E 系列电子式塑料外壳式断路器
NY-M2E 系列电子式塑料外壳式断路器

服务热线 020-35621193
适用范围
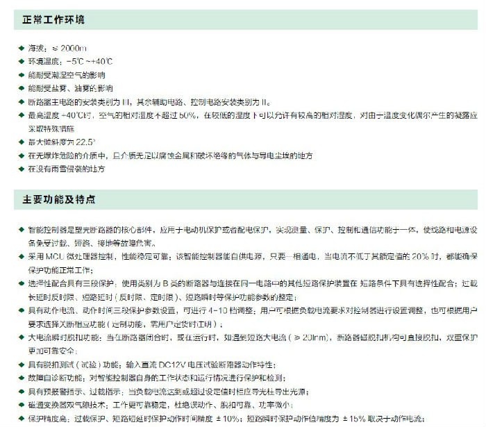
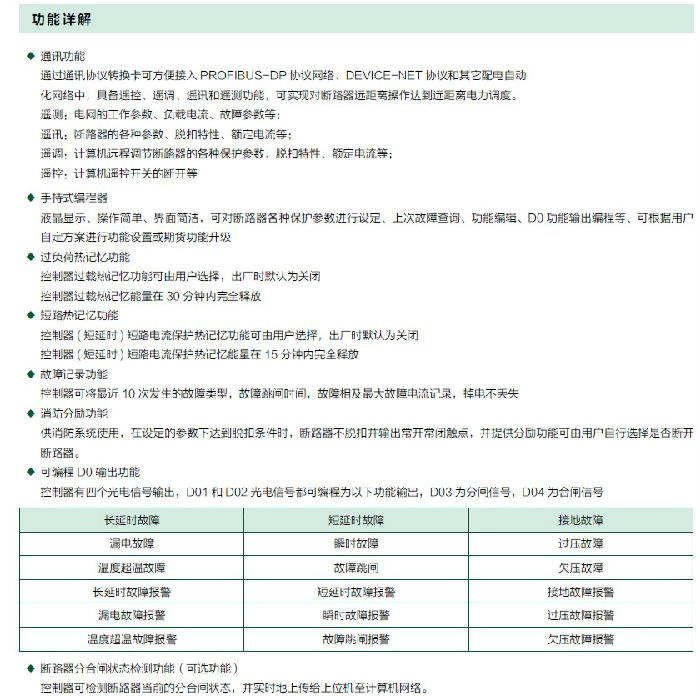
NYM2E 系列电子式塑料外壳式断路器( 以下简称断路器),适用于交流50Hz( 或60Hz),其额定绝缘电压为800V,额定工作电压690V 及以下,额定工作电流至800A 的电路中作不频繁转换及电动机不频繁起动之用。断路器具有过载长延时反时限、短路短延时反时限、短路短延时定时限、短路瞬时和欠压保护功能以及剩余电流保护( 可选),缺相保护功能( 可选),能保护线路和电源设备不受损坏,断路器保护特性齐全、精确,能提高供电可靠性,避免不必要的停电,其中“Z”型控制带有通讯接口,可进行“四遥”,以满足控制中心和自动化系统的要求。
断路器按照其额定极限短路分断能力的高低,分为M型( 较高分断型)、H 型( 高分断型) 二种。该断路器具有体积小、分断能力高、飞弧短、抗振动等特点。




















广东南洋机电科技有限公司, 版权所有 Copyright@2022
联系电话